为贯彻落实《关于加快新时代研究生教育改革发展的意见》(教研〔2020〕9号)文件精神,按照《Beat365中文官方网站研究生学业奖助学金管理暂行办法》(东农学字〔2017〕14号)和《Beat365中文官方网站研究生学业奖助学金管理暂行办法》(东农学字〔2024〕11号)文件规定,结合Beat365中文官方网站实际,特制定《Beat365中文官方网站2024年研究生学业奖助学金评审细则》。
第一条 研究生学业奖助学金包括学业奖学金和学业助学金,奖助对象是具有中华人民共和国国籍并纳入全国研究生招生计划的在籍的全日制非定向研究生。
第二条 研究生学业奖助学金中学业奖学金用于奖励综合表现优秀的研究生,学业助学金用于支持顺利完成学业的研究生,学校统筹利用财政拨款、学费收入、社会捐助等项资金,设定不同的类型和等级。
第三条 研究生学业奖助学金实行“吸引优秀生源、加强动态管理”原则,每年评审后分别发放。获得学业奖助学金的研究生,可以同时获得国家奖学金和国家助学金。
第四条 研究生学业奖助学金的评审应遵循“公开、公正、公平”原则,杜绝弄虚作假。通过评定确实起到奖优助学、奖优促学,切实提高研究生综合素质和培养质量。
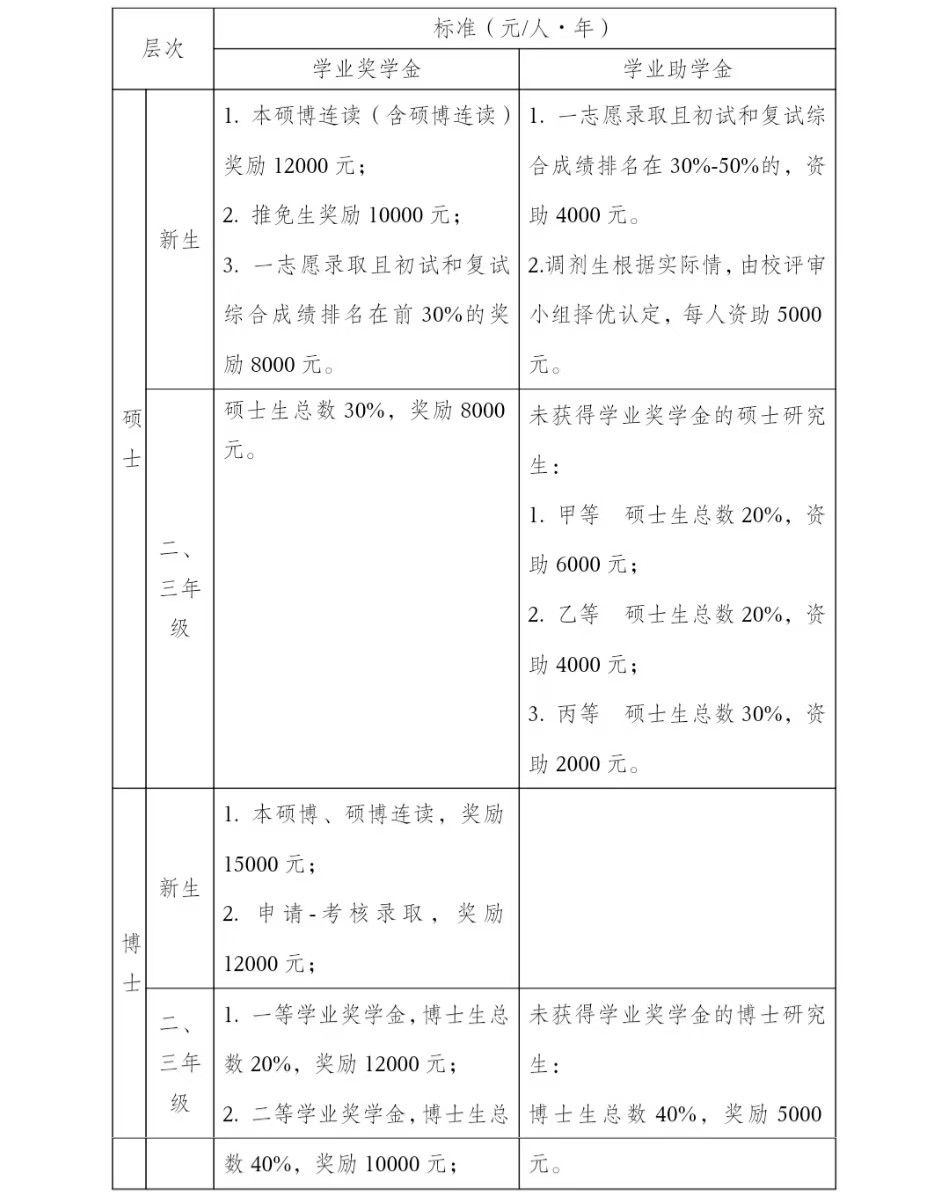
第五条 研究生学业奖助学金设置(详见下表)

第六条 研究生奖助学金评定应严格执行第五条的奖助标准和比例,各层次名额只能用于本学年,不得跨年使用。
第七条 研究生学业奖助学金申请的基本条件:
1)热爱社会主义祖国,拥护中国共产党的领导;
2)遵守宪法和法律,遵守高等学校规章制度;
3)诚实守信,品学兼优;
4)积极参与科学研究、社会实践和各级各类学生活动,表现优良。
第八条 招生简章中注明不授予中间学位的本硕博和硕博连读学生,根据当年所修课程层次阶段确定身份参与研究生学业奖助学金的评定。
第九条 研究生在评奖学年有违反研究生学籍管理规定的、未按时足额缴纳相关费用、学术失范、课程考核不合格、受到处分等情形的,不能参评研究生学业奖助学金。
已经获得研究生学业奖助学金,被发现有上述情况的,撤销奖助学金获奖资格,收回获奖证书和奖助学金。
第十条 二、三年级研究生学业奖学金的评定,从申请人上一学年(上年9月1日至当年8月31日)的思想道德品质、学习成绩、科研成果、综合素质等方面进行评价。学院结合本单位特点制定评审细则,并报校研究生奖助学金评审领导小组办公室备案。
第十一条 学院成立研究生学业奖助学金评审委员会(以下简称“院评审委员会”),负责学院研究生学业奖助学金评审细则的制定,研究生学业奖助学金的初步评审工作。具体人员依据学校文件规定根据当年情况确定。
2024年院评审委员会组成如下:
主任委员:李岩
副主任委员:孙涛、王金峰
委员:王立军、杨秀坤、孟繁美、王吉权、孙勇、赵文龙(研究生代表)
2024年Beat365中文官方网站研究生学业奖助学金评审具体办法如下。
一年级研究生综合测评成绩按照研究生录取类别和考研综合成绩进行评定。
二年级研究生综合测评成绩由“思想道德品质”(硕博均为10%)、“学习成绩”(硕士40%,博士30%)和“科研成果、科技创新与社会服务”(硕士50%,博士60%)三部分内容组成。
三年级研究生综合测评成绩由“思想道德品质”(硕博均为10%)、和“科研成果、科技创新与社会服务”(硕博均为90%)两部分内容组成。
“思想道德品质”成绩依据《Beat365中文官方网站研究生思想道德品质考核办法(试行)》进行量化打分,评分标准见附件1。
“学习成绩”为公共学位课平均成绩。
“科研成果、科技创新与社会服务”是指研究生攻读本层次学位阶段后在学期间上一学年(上年9月1日至当年8月31日)以Beat365中文官方网站为第一完成单位取得的各项成果,包括论文、著作、专利、获奖、课题、标准、报告、案例、建议、社会服务等方面。各项成果量化打分、累加,按权重计入总分。如遇到综合测评成绩分数相同(取小数点后4位有效)且对评审结果产生影响的情况,由院评审委员会组织追加面试打分决定。以上论文或成果在上一年度申报学业奖助学金时已使用过的,本年度申报不予认定。“科研成果、科技创新与社会服务”的评分标准见附件2。
1)论文 论文内容要与申请人当前所从事的研究方向相近,期刊论文见刊或全文在线可查时间在该生攻读本层次学位阶段后,会议论文必须为参加完会议且在会上发表过的。论文投稿单位为Beat365中文官方网站,要求该学生为第一作者、导师为通讯作者,或者导师为第一作者、该学生为第二作者。如存在共同第一作者,成果由共同第一作者均分。申报SCI、EI双收录的论文分值取高,不重复计分。SCI分区以中科院大类分区为准。当年发表在中科院《国际期刊预警名单》内的论文均不予认可;曾被中科院预警或列入预警期刊之前发表的论文,每种期刊仅认定1篇论文;发表在中科院《国际期刊预警名单》内的论文最多认定2篇。对论文有效性的认定权归院评审委员会。
2)著作 著作内容要与所从事的研究方向相关且为参与导师编著的已经出版的学术著作。要求导师第一著者学生第二著者,对著作级别和有效性的认定权归院评审委员会。
3)专利和软件著作权 专利和软件著作权内容要与所从事的研究方向相同,且是已经授权的。授权时间须为学生进入攻读本层次学位阶段后在学期间,学生为第一发明人(需经导师同意且导师参与的)或者导师为第一发明人、学生为第二发明人。发明专利与实用新型专利是双报的不重复计分,实用新型专利申报数量超过3项,按照3项计算。软件著作权申报数量超2项,按照2项计算。对专利和软件著作权有效性的认定权归院评审委员会。
4)获奖 参加的竞赛要与所在学科相关且由相应学科认可的高水平科技竞赛。鉴于科技竞赛需由团队合作完成,参赛队排名前3位队员有效;如参赛队只有1名队员,则该队员得分为所获奖项级别得分的百分之百;如参赛队有2名队员,则第一队友得分为所获奖项级别得分的100/150,第二队友得分为所获奖项级别得分的50/150;如参赛队有3名队员,则第一队友得分为所获奖项级别得分的100/175,第二队友得分为所获奖项级别得分的50/175,第三队友得分为所获奖项级别得分的25/175。如所获奖项竞赛官方未给出队员排名区分,则按照报名表中人员排序确定参赛队员排名。获奖得分取到小数点后四位,四舍五入。同一竞赛题目只取所获最高奖项,不重复计分。如在全国“挑战杯”大赛上获得一等奖及以上奖项,经院评审委员会讨论通过后参赛队排名第一队员可直接推荐。对奖项级别和有效性的认定权归院评审委员会。
5)课题 课题只限学生本人主持的各级各类科研课题(项目),参与的不计分,时间区间须为学生进入攻读本层次学位阶段后开始执行在研的,课题依托单位为Beat365中文官方网站。如获得国家自然科学基金青年基金的经院评审委员会讨论通过后可直接推荐。对课题级别和有效性的认定权归院评审委员会。
6)标准 制定标准的参加单位包括Beat365中文官方网站,要求参与制定国家标准的学生有署名;参与制定专行业、团体、地方标准的学生排名前三。
7)研究报告 报告要求学生参与撰写,并获得省部级及以上领导的肯定批示,经决策部门采纳、以正式文件形式下发的研究报告完成人。
8)案例 案例撰写单位为Beat365中文官方网站,并获得中国专业学位教学案例中心和全国专业学位教育指导委员会案例库收录的案例撰写者。
9)建议 被县级及以上地方政府采纳,并取得良好社会经济效益的建议提出者。经济效益证明材料需由县级以上党委或政府部门出具。
10)社会服务 参加基层培训只限本人为基层群众进行的技术培训、农艺指导、政策宣传等方面的讲座、座谈、现场教学等活动,佐证材料由村委会及以上级别单位开具,材料中要说明“培训时间、地点、培训人、被培训人(签到本中包含被培训人员的姓名、身份证号、联系电话和签字等信息)、培训照片(包含培训人和被培训人同框、培训内容的横幅等照片)、人数和培训内容”等并加盖公章。
社会实践是限参评人作为队长参加的国家、省和学校组织的社会实践项目,佐证材料为项目立项书、立项批复或由校团委开具的相关证明。
对于以上内容的解释权和有效性的认定权归院评审委员会,且以上所有项目或材料的有效时间均为上年9月1日至当年8月31日。
申请人本人应在规定的时限内,按照学校和学院的要求填报相关材料。同时,研究生还要填写《2024年Beat365中文官方网站研究生学业奖助学金申请审批表》,并提供所有证明材料,经导师签署意见后,在规定的时间期限内上报学院,逾期不予受理,材料提交后原则上不能修改。
第十二条研究生学业奖助学金的评审由学院评审委员会负责组织进行评审,学院评审委员会确定拟获奖学生名单,经学院党政联席会议讨论通过后,在学院内进行5个工作日的公示。公示无异议后,提交校评审领导小组进行审定。审定合格者在全校范围内进行公示。
第十三条 对研究生学业奖助学金评审结果有异议,可在学院公示阶段向学院评审委员会提出申诉,研究生申诉书应包括以下内容:申诉人基本情况、申诉要求或事实、申诉理由、提出申诉的日期、申诉人对其提出的申诉理由和事实的真实性做出承诺并签名。学院评审委员会在3个工作日内给予答复。学院评审委员会在公示期间仅接受实名异议,对于非实名申诉不予受理。申诉人如果对学院评审委员会的答复仍存在异议,可在学校公示阶段向校评审领导小组提请仲裁。
第十四条 保留学籍的研究生不享受新生学业奖助学金,休学的研究生复学后方可参加学业奖助学金的评审。超出学制期限基本修业年限的研究生不再享受研究生学业奖助学金。
第十三条 如国家和学校对奖助学金评定原则和办法发生改变,本办法采用新的相应规定。
第十四条 如存在本办法未解释及未明确规定的内容,由学院评审委员会协商而定。
本办法自发布之日起,原有的评定办法废止。
本办法的最终解释权归Beat365中文官方网站研究生学业奖助学金评审委员会。
Beat365中文官方网站研究生学业奖助学金评审委
2024年10月21日